Sailor
Generate and render Mermaid diagrams as images using LLMs.
๐งโโ๏ธ Sailor - Mermaid Diagram Generator
Get a picture of your Mermaid! ๐จ
Sailor combines a beautiful web interface with an MCP (Model Context Protocol) server for generating and rendering Mermaid diagrams. Use the web UI for interactive diagram creation, or integrate with Claude Desktop for AI-powered diagram generation through natural language.
๐ What's New in v2.0
- Modern FastMCP Architecture: 70% less boilerplate code with decorator-based patterns
- Simplified Development: No more stdio_wrapper complexity - FastMCP handles it all
- Faster Startup: ~50% improvement in server initialization time
- Better Type Safety: Native Python type hints throughout
- Cleaner API: Simple
@mcp.tool()and@mcp.prompt()decorators - Dual Transport Support: Built-in stdio and HTTP/SSE transports
- Direct Image Returns: Use
return_image=trueto get images inline without file downloads
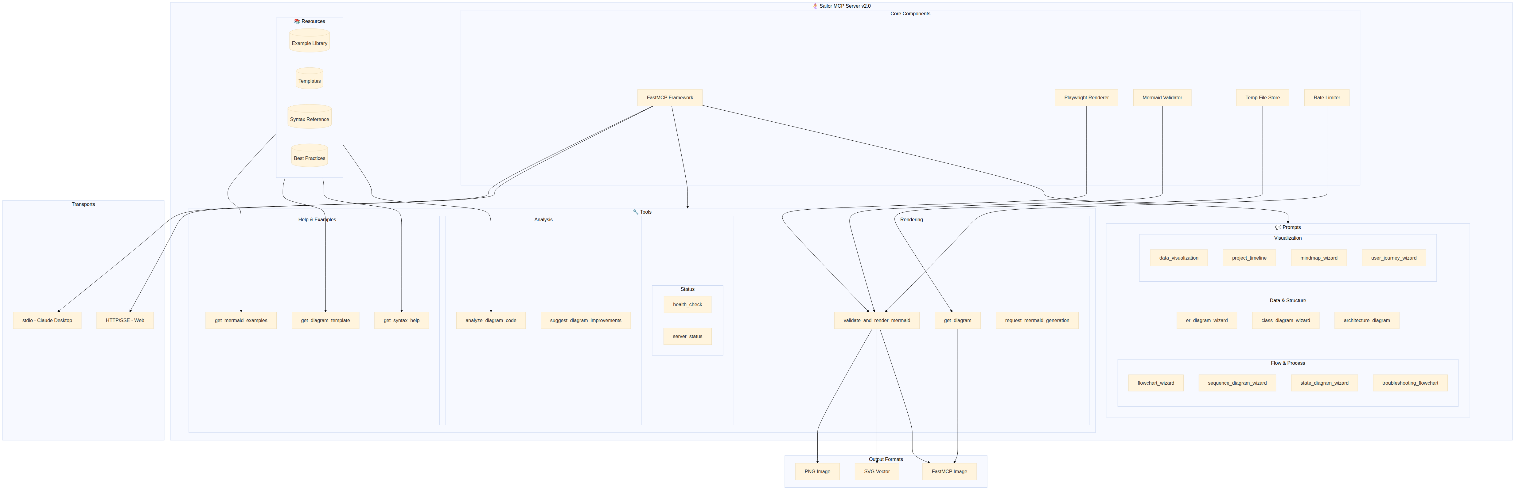
๐๏ธ Architecture

Sailor provides 11 tools, 11 prompts, and a comprehensive resource library for Mermaid diagram generation.
โจ Features
๐ Web Interface
- ๐จ AI-Powered Generation: Generate diagrams using OpenAI or Anthropic APIs
- ๐ Live Preview: Real-time rendering with syntax highlighting
- ๐ Copy Functions: Copy both code and rendered images
- ๐ฏ Style Controls: Theme and appearance customization
- โ API Key Validation: Instant feedback on key validity
๐ค MCP Server (Powered by FastMCP)
- ๐ All Mermaid Diagram Types: Flowcharts, sequence, gantt, class, state, ER, pie, mindmap, journey, timeline
- ๐จ Multiple Themes: Default, dark, forest, neutral
- โ๏ธ Hand-drawn Look: Optional sketch-style rendering
- ๐ผ๏ธ Flexible Output: PNG with transparent background support
- ๐ค LLM Integration: Works with Claude Desktop via MCP
- ๐ณ Fully Containerized: No dependencies needed except Docker
- โก FastMCP Architecture: Modern, maintainable codebase with decorators

๐ Quick Start
Choose your preferred way to use Sailor:
Option A: Web Interface ๐
- Clone and Setup:
git clone https://github.com/aj-geddes/sailor.git
cd sailor
- Configure Environment (backend folder):
cd backend
cp .env.example .env
# Edit .env with your API keys
- Run with Docker:
docker-compose up -d
- Access: Open http://localhost:5000
Option B: Claude Desktop Integration ๐ค
Prerequisites: Docker Desktop + Claude Desktop
- Clone and Build:
git clone https://github.com/aj-geddes/sailor.git
cd sailor
docker build -f Dockerfile.mcp-stdio -t sailor-mcp .
- Configure Claude Desktop:
Add the following to your Claude Desktop configuration file:
Windows: %APPDATA%\Claude\claude_desktop_config.json
macOS: ~/Library/Application Support/Claude/claude_desktop_config.json
Linux: ~/.config/Claude/claude_desktop_config.json
{
"mcpServers": {
"sailor-mermaid": {
"command": "docker",
"args": [
"run",
"-i",
"--rm",
"-v",
"C:\\Users\\YourName\\Pictures:/output",
"sailor-mcp"
]
}
}
}
Note: Replace C:\\Users\\YourName\\Pictures with your desired output directory.
4. Restart Claude Desktop
Completely close and reopen Claude Desktop to load the new configuration.
Option C: Remote MCP Server โ๏ธ
Use Sailor without any local installation by connecting to a hosted MCP server.
Configure Claude Desktop to use a remote Sailor instance:
{
"mcpServers": {
"sailor-remote": {
"transport": {
"type": "streamable-http",
"url": "https://your-sailor-instance.up.railway.app/mcp"
}
}
}
}
Benefits of Remote MCP:
- No Docker or local installation required
- Always available, runs 24/7
- Automatic updates and maintenance
- Works from any machine with Claude Desktop
Deploy Your Own: See Railway Deployment Guide to host your own remote instance.
๐ Usage
๐ Web Interface
- Enter API Key: Provide your OpenAI or Anthropic API key
- Describe Your Diagram: Enter a natural language description
- Generate: Click "Generate Diagram" to create Mermaid code
- Customize: Use style controls to adjust appearance
- Export: Copy the code or image with the copy buttons
๐ค Claude Desktop Integration
Once configured, you can use natural language commands in Claude Desktop:
- "Use sailor-mermaid to create a flowchart showing a login process"
- "Generate a sequence diagram with sailor-mermaid showing API calls"
- "Create a Gantt chart for a project timeline using sailor-mermaid"
- "Show me examples of Mermaid diagrams with sailor-mermaid"
Images are automatically saved to your configured output directory.
๐ ๏ธ Available Tools
Rendering Tools
| Tool | Description |
|---|---|
validate_and_render_mermaid | Validate and render Mermaid code as an image. Options: return_image=true for inline display, return_base64_text=true for saveable base64 |
get_diagram | Retrieve a rendered diagram by file ID. Use as_base64_text=true to get saveable base64 |
request_mermaid_generation | Request AI to generate Mermaid diagram code based on your description |
Saving Images Locally (Remote Server)
When using Sailor via a remote MCP server (like Railway), the server cannot write to your local filesystem. Use return_base64_text=true to get the image as extractable base64:
# The response includes base64_data which you can save via:
echo "<base64_data>" | base64 -d > diagram.png
Help & Examples Tools
| Tool | Description |
|---|---|
get_mermaid_examples | Get examples of different Mermaid diagram types by category or complexity |
get_diagram_template | Get customizable templates for quick diagram generation |
get_syntax_help | Get syntax reference and help for specific diagram types |
Analysis Tools
| Tool | Description |
|---|---|
analyze_diagram_code | Analyze Mermaid code and provide improvement suggestions |
suggest_diagram_improvements | Get targeted suggestions for improving existing diagrams |
Status Tools
| Tool | Description |
|---|---|
health_check | Check server health and get status information |
server_status | Get detailed server status and metrics |
๐ฌ Available Prompts
Interactive wizards to help you create diagrams through guided conversations:
Flow & Process Diagrams
| Prompt | Description |
|---|---|
flowchart_wizard | Interactive wizard to create flowchart diagrams |
sequence_diagram_wizard | Guide for creating sequence diagrams |
state_diagram_wizard | Create state machine diagrams for system behavior |
troubleshooting_flowchart | Create diagnostic and troubleshooting flowcharts |
Data & Structure Diagrams
| Prompt | Description |
|---|---|
er_diagram_wizard | Design entity-relationship diagrams for databases |
class_diagram_wizard | Create class diagrams for object-oriented design |
architecture_diagram | Create system architecture diagrams |
Visualization Diagrams
| Prompt | Description |
|---|---|
data_visualization | Create charts and data visualizations |
project_timeline | Create Gantt charts for project planning |
mindmap_wizard | Create mindmaps for brainstorming and concept organization |
user_journey_wizard | Map customer or user journeys |
๐จ Styling Options
- Themes:
default,dark,forest,neutral - Look:
classic,handDrawn - Background:
transparent,white - Direction:
TB(top-bottom),LR(left-right),BT,RL
๐ Project Structure
sailor/
โโโ backend/ # Web UI Flask application
โ โโโ app.py # Main Flask server
โ โโโ static/ # Frontend files (HTML/CSS/JS)
โ โโโ requirements.txt # Web UI dependencies
โ โโโ .env.example # Environment template
โโโ src/
โ โโโ sailor_mcp/ # FastMCP server implementation
โ โโโ server.py # Main MCP server with decorators
โ โโโ renderer.py # Mermaid rendering engine
โ โโโ validators.py # Syntax validation
โ โโโ prompts.py # AI prompt templates
โ โโโ mermaid_resources.py # Examples and templates
โโโ tests/ # Comprehensive test suite
โโโ Dockerfile.mcp-stdio # MCP server container
โโโ docker-compose.yml # Multi-service setup
โโโ setup.py # Python package setup (v2.0.0)
โโโ requirements.txt # FastMCP dependencies
๐ Documentation
Comprehensive documentation is available in the docs/ directory:
- docs/DOCKER.md - Docker deployment, container configuration, and best practices
- docs/PRODUCTION.md - Production deployment, security hardening, and monitoring
- docs/README.md - Complete documentation index
- CLAUDE.md - AI assistant development guide
Development scripts are located in the scripts/ directory.
๐งช Development
Web UI Development
# Setup environment
cd backend
cp .env.example .env
# Edit .env with your API keys
# Install dependencies
pip install -r requirements.txt
# Run Flask development server
python app.py
# Access at http://localhost:5000
MCP Server Development (FastMCP v2.0)
# Create virtual environment
python -m venv venv
source venv/bin/activate # On Windows: venv\Scripts\activate
# Install FastMCP and dependencies
pip install fastmcp>=0.5.0
pip install -e .
# Install Playwright browsers
playwright install chromium
# Run tests
pytest
# Run MCP server with stdio (Claude Desktop)
python -m sailor_mcp.server
# Run MCP server with HTTP/SSE (Web clients)
python -m sailor_mcp.server --http --port 8000
Full Stack Development
# Run everything with Docker Compose
docker-compose up --build
# Web UI: http://localhost:5000
# MCP Server: Available for Claude Desktop integration
๐ Troubleshooting
Server Not Appearing in Claude Desktop
- Ensure Docker Desktop is running
- Check the image exists:
docker images | grep sailor-mcp - Verify config file location and JSON syntax
- Restart Claude Desktop completely
Connection Issues
Test the server manually:
docker run -i --rm sailor-mcp
View Logs
Check Docker logs:
docker logs $(docker ps -a | grep sailor-mcp | awk '{print $1}')
๐ License
MIT License - see LICENSE file for details.
๐ค Contributing
Contributions are welcome! Please feel free to submit a Pull Request.
- Fork the repository
- Create your feature branch (
git checkout -b feature/AmazingFeature) - Commit your changes (
git commit -m 'Add some AmazingFeature') - Push to the branch (
git push origin feature/AmazingFeature) - Open a Pull Request
๐ Acknowledgments
- Built with MCP (Model Context Protocol)
- Powered by Mermaid.js for diagram rendering
- Uses Playwright for headless rendering
Made with โค๏ธ for Claude Desktop users
Related Servers
Scout Monitoring MCP
sponsorPut performance and error data directly in the hands of your AI assistant.
Alpha Vantage MCP Server
sponsorAccess financial market data: realtime & historical stock, ETF, options, forex, crypto, commodities, fundamentals, technical indicators, & more
JSON MCP
MCP server empowers LLMs to interact with JSON files efficiently. With JSON MCP, you can split, merge, etc.
Script Generator Server
A simple note storage system with tools for adding notes and generating scripts from them.
Hyper MCP
A fast, secure, and extensible MCP server using WebAssembly plugins.
Substrate MCP Server
A Model Context Protocol (MCP) server for Substrate blockchains, written in Rust.
ReAPI OpenAPI
Serves multiple OpenAPI specifications to enable LLM-powered IDE integrations.
Code Index MCP
A server for code indexing, searching, and analysis, enabling LLMs to interact with code repositories.
Claude TypeScript MCP Servers
A collection of TypeScript MCP servers to enhance Claude Desktop as a powerful development assistant using your Claude Pro/Max subscription.
SAP Documentation
Provides offline access to SAP documentation and real-time SAP Community content.
Petclinic
Interacts with the Swagger Petstore API using Petclinic v3 APIs, exposing tools for OpenAI models.
Storybook MCP
Help agents automatically write and test stories for your UI components